擎耀开源基于ARM架构消费电子香薰加湿器电路控制模块方案设计
现在的负离子双重过滤抗菌香薰加湿器设计都比较简单,使用起来也方便,为此,擎耀将电路方案开源出来,将使得更多的用户、家庭、办公场所、酒店受益。
工业设计上,行业内的朋友把这个设计成小熊、兔子、雕塑、植物等外形美观的形态,无论是功能还是装饰,都非常有科技感、亲和感。一般都会加入各种花里胡哨的造型和功能,体现出自己的特性,其中香薰加湿灯的结构上就包括了多个模具的组合,包括灯具外壳、出水上盖、出水杯身、防水硅胶垫、固定垫、保护壳、集成LED的发光电路控制板及底壳等。大多数会做成透明或者半透明状态,然后通过喷漆、丝印等工艺,用户就可以拿到一个漂亮大气简单易用的香薰加湿器。

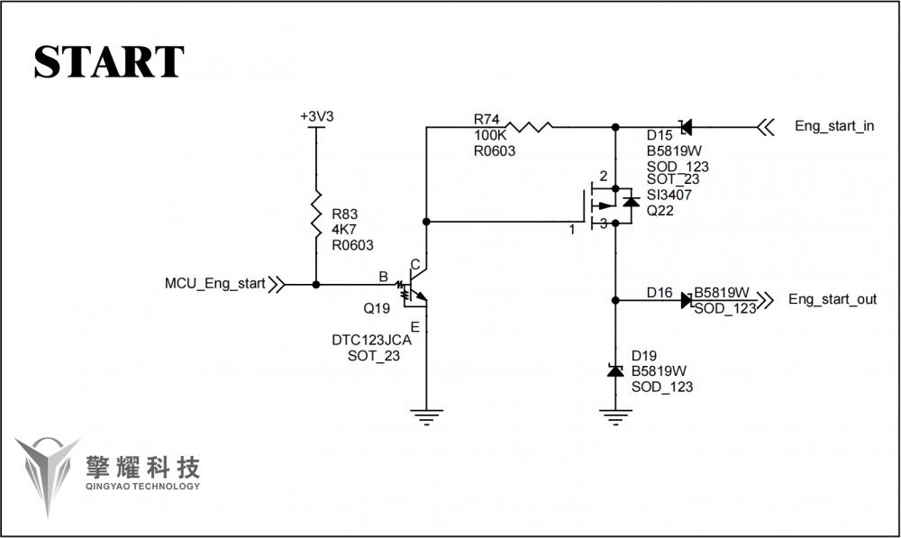
使用的时候,主要是LED发光集成电路作为主要作用,通过ARM架构下的控制技术,达到一个智能灯具的效果,采用RGB灯珠,或者单色灯珠,实现出汽车上的流光、眩光、呼吸等效果,在不同的控制下、不同的手势、不同时间、不同的场景,均可以通过软件调节光源的变化,白色的主体利用变换的颜色,产生不同的色彩效果,软件采用不同的占空比及频率驱动LED灯珠实现了呼吸效果;另外为了保证续航时间,充电及供电、独立运行,我们在内部可以增加电池模组,保证在低功耗的工作状态下,能够运行2小时左右,对于各类的茶餐厅和高档场所的会客,即时就可以把氛围感拉满,为此,还需要控制工作功耗。比如下图的开关机控制电路逻辑:

一般这个类的LED调频消费电子的电路逻辑设计都比较简单,所以,只要需求明确,功能定义完善,从制版打样交期都比较快,对于各种复刻项目,微创新项目,都具有重要意义。擎耀开源基于ARM架构香薰加湿器电路控制模块方案设计特点有体积小、性价比高、可定制化、工作模式可选,智能RTC定时、静音效果好,内部带保护和隔离等独特优点,这就满足了很多的场景使用,加上数字显示,水量、电量等多种数码显示,给用户带来极大的方便。

软件系统也简单,可以用简单易用的单线程任务操作系统,或者多线程任务操作系统RTOS、都可以完成,车载香薰中,还要接入LIN总线控制系统,比如奔驰的,采用的就是LIN协议控制,这里边也包括氛围灯,也是采用的LIN协议控制,拿汽车上用的技术,应用在消费类电子,无论是从方案、架构、设计、开发都是降维。因为在汽车上的所有大灯、尾灯系统中的流光、呼吸、开关、形态变幻,亮度调节都是最基础的功能,这里只是多一路驱动电路而已。
双重过滤抗菌香薰加湿器在小红书上也比较火爆,加上高颜值的礼盒包装,特别适合送朋友,体积小,方便携带,在卧室、卫生间、酒店、餐厅、露营、车载等场景都可以使用,配合自己喜欢的精油,贴上自己喜欢的面膜,打开喜欢的音乐,放松自己的情绪,这都是基于技术带来的便利、舒服、惬意。
*博客内容为网友个人发布,仅代表博主个人观点,如有侵权请联系工作人员删除。









