基于BTN7960的双电机驱动电路设计
1、BTN7960的引脚功能分配
BTN7960有三种封装结构,如下图所示,在应用中根据自己电路设计空间大小要求选择。三种封装结构都有8个引脚,散热能力不同,从左到右左边的封装结构散热能力差,中间和右边相对较好。

各引脚功能简介
| 引脚编号 | 电气标号 | 引脚特性 | 功能 |
| 1 | GND | - | 接地 |
| 2 | IN | I | 输入,控制高低开关切换 |
| 3 | INH | I | 当设置为低电平处于休眠模式 |
| 4、8 | OUT | O | 电桥功率输出 |
| 5 | SR | I | 电源开关的转换速率可以通过在SR和GND之间连接一个电阻来调节 |
| 6 | IS | O | 当前检测和诊断 |
| 7 | VS | - | 接电源正 |
2、芯片参数信息

3、基于BTN7960的双电机驱动电路设计
驱动两个电机,每个电机需要有正反转,所以需要四块BTN7960芯片,对于一个电机来说,一块驱动正传,一块负责控制反转,下面我们对驱动电路的剖析。

P5-1为电源输入接口,电路中为7.2伏输入,如果是驱动RS380类型的电机,两节3.6伏的18650锂电池就够用了,具体情况还得具体分析,得看电机参数,来选择电池的容量;DJKG为三端子的电源开关。

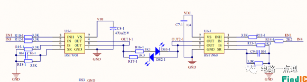
电源经过开关后给BTS7960芯片供电,图中的C7-1,C8-1为旁路电容;IN3和IN4为驱动正反转信号输入,EN1和EN2相当于芯片的片选控制信号。图中用两个LED来指示电机的正反转,R16-1和R17-1为降压限流电阻。芯片驱动后的功率输出经过OUT1-1和OUT2-1连接到电机的两个接线端子。如下图所示为电机接线端子。

上面介绍了驱动一个电机的正反转,驱动另一个电机的正反转电路类似,如下图

同样的电路VDJ为电源输入,IN1和IN2为驱动信号输入,EN1和EN2为片选,高电平有效。电路通过OUT1和OUT2接到电机。

上图为另一个电机的接线端子。那么问题来了,我们一般的控制器都是3.3V供电,能输出的驱动电压最大也是3.3V,这个时候我们就需要一个驱动隔离或者缓冲电路把控制信号转换后可以直接接到BTS7960芯片上。如下图所示,这里选用的芯片为74LS244C芯片,该芯片供电为5V。

该芯片的内部结构如下图所示,该芯片为边缘触发的D触发器,所以加上该芯片后我们就能用PWM来对电机进行调速了。

在电路中我们让1G和2G控制脚直接接地,让对应输出脚直接导通,P0、P1、P2、P3为连接单片机PWM输出引脚,分别对应于输出的IN1,IN2,IN3,IN4驱动信号,芯片的第17脚和第15脚连接到5V的高电平,分别对应EN1和EN2,这样BTN7960就处于被选中状态。如下图所示;

5V供电的电源转换这里就不做介绍。下图为单片机PWM输入控制引脚接头。

该驱动电路用起来比较简单,但是在使用的时候特别注意散热,注意电机的带载情况选择合适的电池,否则容易发热,如果温度超过150芯片就会烧坏,也可能损坏电路板上其他器件。最后附上总图。



评论